


Smart Building Automation System with CAN Bus Communication
Global electricity consumption per capita rose 2.6x from 1971-2014 (1,200 to 3,132 kWh), with 89.6% from non-renewable sources. Building automation can significantly reduce operational costs and carbon emissions through improved energy efficiency.
Current solutions are manufacturer-specific and expensive (Honeywell, Siemens), or use unreliable wireless communication with monthly subscription fees. Limited adoption due to high costs and proprietary lock-in.
Open-source, low-cost system using reliable wired CAN bus communication. Designed for widespread adoption to create non-negligible impact on residential greenhouse gas emissions through affordable smart building automation.
Building automation systems can help reduce operational costs and carbon emissions by improving energy efficiency. However, many current solutions are manufacturer specific and expensive, making widespread adoption difficult.
Our project aims to assist the non-profit Manhattan-2 company develop "electrical and communications standards that define how devices interconnect within the building of the future."

Active Window project team with prototype setup
The prototype demonstrates a dual-network architecture with five XMC4200 boards. The system is divided into left and right networks, each powered by 16V and housed in electrical boxes for safety and organization.
A central repeater board with dual PCB transceivers enables message forwarding between networks, creating seamless communication across the entire system while maintaining network isolation for fault tolerance.
Three sensor types provide comprehensive environmental monitoring: TMP36 temperature sensors(calibrated against reference thermometer), photoresistors for light detection, and water level sensors for rain detection.
28BYJ-48 stepper motors with ULN2003 drivers provide precise window and blind control with excellent holding torque for safety. Custom-built 6"x4" balsa wood windows with plexiglass and cloth blinds demonstrate real-world applications.
The software architecture uses interrupt-driven programming for optimal performance. Timer interrupts fire every 10ms for sensor readings, while network interrupts handle incoming CAN messages. This approach minimizes CPU overhead and ensures responsive system behavior across all distributed nodes.
Watch the complete Active Window system in action, demonstrating automated window control, sensor integration, and CAN bus communication between XMC4200 boards.

Complete prototype setup with XMC4200 boards and sensors

Motorized window assembly demonstrating automated control system

Overall system architecture showing component interactions and data flow

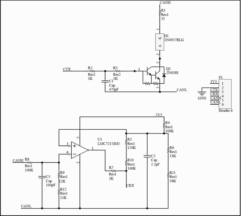
Custom CAN transceiver circuit design for smart building networks

Custom PCB Schematic optimized for CAN bus communication and power efficiency

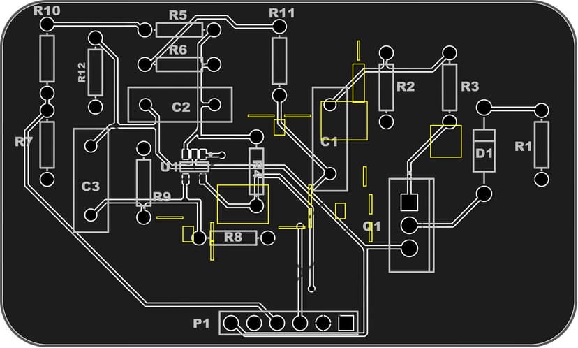
Custom PCB layout optimized for CAN bus communication and power efficiency
Developed a custom PCB design that serves as the foundation for our distributed network architecture. The board features an integrated CAN transceiver, power regulation circuitry, and standardized sensor/actuator interfaces.
UMass Senior Design Project Team 15

CAN Protocol & Power Systems Engineer
EE
CAN protocol implementation, power distribution analysis, requirements validation, component sourcing

Firmware & Mechanical Integration Engineer
CompE
Firmware development, stepper motor integration, mechanical calibration

Network Architecture & Software Engineer
CompE
Network topology design, interrupt handling, firmware development, performance testing

Hardware Lead & Project Coordinator
CompE
Sensor integration & algorithms, PCB design, window assembly fabrication, team coordination